Создаем простой терморегулятор
При ремонте бытовой электротехники вы могли сталкиваться с ситуацией, когда со строя выходил терморегулятор. Хоть это и небольшая микросхема, устанавливаемая для контроля величины нагрева или охлаждения чего-либо.
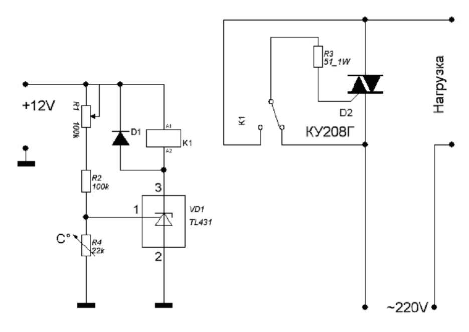
Увы, стоимость такого элемента заводского изготовления довольно высока, поэтому куда выгоднее собрать терморегулятор самому. Схема достаточно простого самодельного терморегулятора приведена на рисунке ниже.

Рис. 5. Схема простейшего терморегулятора
Для его изготовления вам понадобится:
- понижающий трансформатор с 220 на 12 В;
- шесть диодов (в рассматриваемом примере используются IN4007);
- конденсаторы на 47 мкФ, 1 мФ и 2 мФ;
- микросхема для стабилизатора на 5В;
- транзистор (в рассматриваемом примере это КТ814А);
- стабилитрон с регулируемым параметром (TL431);
- резистивные элементы на 4,7; 160, 150 и 910 кОм;
- резистор с изменяемым сопротивлением на 150 кОм;
- термозависимый резистор 50 кОм;
- светодиод;
- электромагнитное реле 100 мА с питающим напряжением 12В (в рассматриваемом примере используется автомобильный вариант);
- кнопка и корпус.
Процесс изготовления состоит из таких этапов:
- При помощи паяльника соберите вышеперечисленные детали на печатную плату, как показано на схеме выше.
- После этого выведите измерительный орган для терморегулятора на открытое пространство, чтобы установить в нужную локацию.

Рис. 6. Выведите измерительный элемент
Установите переменный резистор на жесткий каркас и нанесите градуировку температурных режимов для настройки прибора.

Рис. 7. Установите регулятор на каркас и нанесите градуировку
На клеммник подключите шнур питания.

Подключите питающий шнур к клеммнику В данном случае клеммник взят со старого прибора, располагавшегося в корпусе.
Подключите все отдельно размещенные элементы к плате и закройте корпусом.
После сборки терморегулятора его можно установить в любое место, к примеру, для обогрева и подключить в цепь питания электрического котла. В случае, когда радиаторы отопления нагреют помещение до установленной температуры, контакты реле разорвут цепь и прекратят электроснабжение. При остывании цифрового термометра, снова произойдет включение отопления и снова пойдет нагрев. Если вас не устраивает температурный режим, его можно изменить настройкой датчика.
Устройство газовых котлов
Главные элементы системы безопасности:
- Датчики тяги (рассчитаны на температуру 75 градусов). С помощью данного устройства удается следить за состоянием дымохода. Если отвод дыма происходит нормально, то температура воздуха повышается и датчик срабатывает. В дополнение к датчику тяги приобретается сигнализатор загазованности.
- Маностат используется для защиты турбированных газовых приборов от недостаточного отведения продуктов сгорания, что происходит при засорении теплообменника или дымохода.
- Электрод контроля пламени выключает отопительный котел, если обнаруживается отсутствие огня.
- Предельный термостат применяется для контроля нада температурой теплоносителя в системе отопления. Датчик перегрева при закипании воды отключает котел.
- Подрывной клапан необходим для контроля давления. Если оно превышает допустимый показатель, происходит порционный выброс излишка теплоносителя.
Самодельный внешний терморегулятор для котла инструкция
Ниже представлена схема устройства самодельного терморегулятора для котла, которая собрана на микросхемах Atmega-8 и серии 566, жидкокристаллическом дисплее, фотоэлементе и нескольких температурных датчиков. Программируемая микросхема Atmega-8 и отвечает за соблюдение заданных параметров уставок терморегулятора.
Схема самодельного внешнего терморегулятора для котла
Собственно говоря, данная схема включает или выключает отопительный котёл при понижении (повышении) температуры наружного воздуха (датчик U2), а также выполняет эти действия при изменении температуры в комнате (датчик U1). Предусмотрена корректировка работы двух таймеров, которые позволяют регулировать время указанных процессов. Кусок схемы с фоторезистором влияет на процесс включения котла по времени суток.
Датчик U1 стоит непосредственно в комнате, а датчик U2 на улице. Подключается к котлу и устанавливается рядом с ним. При необходимости можно добавить электрическую часть схемы, позволяющую включать отключать агрегаты большой мощности:
Электрическая часть схемы, позволяющая включать отключать агрегаты большой мощности
Ещё одна схема терморегулятора с одним параметром регулирования на базе микросхемы К561ЛА7:
Схема терморегулятора с одним параметром регулирования на базе микросхемы К561ЛА7
Собран терморегулятор на базе микросхемы К651ЛА7 отличается простотой и лёгкостью при регулировке. Наш термостат – это специальный терморезистор, который значительно уменьшает сопротивление при нагревании. Данный резистор включён в сеть делителя напряжения электричества. В этой цепи также расположен резистор R2, при помощи которого мы и можем устанавливать необходимую температуру. На основе такой схемы можно сделать термостат для любого котла: Бакси, Аристон, Эвп, Дон.
Еще одна схема на терморегулятора на базе микроконтроллера:
Схема на терморегулятора на базе микроконтроллера
Устройство собрано на базе микроконтроллера PIC16F84A. Роль датчика выполняет цифровой термометр DS18B20. Малогабаритное реле управляет нагрузкой. Микропереключатели задают температуру, которая высвечивается на индикаторах. До сборки потребуется запрограммировать микроконтроллер. Сначала сотрите все с чипа и потом перепрограммируйте, а далее произведите сборку и пользуйтесь на здоровье. Устройство не капризное и работает нормально.
Стоимость деталей 300-400 рублей. Аналогичная модель регулятора стоит в пять раз дороже.
Несколько советов напоследок :
- хоть к большинству моделей и подходят разные варианты термостатов, все же желательно, чтобы терморегулятор для котла и сам котёл были произведены одним производителем, это значительно упростит монтаж и сам процесс эксплуатирования;
- перед покупкой такого оборудования нужно просчитывать площадь помещения и необходимую температуру, чтобы избежать «простоев» техники, и смены проводки в связи с подключением приборов более высокой мощности;
- перед установкой оборудования нужно позаботиться о теплоизоляции помещения, иначе высокие теплопотери будут неизбежны, а это дополнительная статья расходов;
- если, неуверены, что нужно приобретать дорогостоящую технику, то можно провести потребительский эксперимент. Приобрести более дешёвый механический термостат, отрегулировать его и посмотреть результат.
Возможные проблемы при регулировании температуры воды в бойлере
Регулировка температуры в бойлере
При регулировании температуры воды в бойлере могут происходить различного рода аварийные и даже опасные для жизни человека ситуации.
Например, важно не допустить включения ТЭНа, когда внутри емкости недостаточно жидкости. Это может привести к выходу из строя нагревательного элемента и перегрева его изолятора на монтажном креплении
Это может привести к выходу из строя нагревательного элемента и перегрева его изолятора на монтажном креплении.
Чтобы это избежать, необходимо предусмотреть дополнительную защиту.
Сделать это можно при помощи датчика уровня или давления воды в бойлере.
В первом случае лучше всего применить поплавковый тип с постоянным магнитом и герконом.
Но в тогда возникнут трудности с местом установки устройства. При монтаже датчика давления проблем с выбором места намного меньше, при желании его можно поместить непосредственно на выходе из емкости или на ее входе.
Второй проблемой при регулировании температуры воды в бойлере может стать возможный перегрев на случай выхода из строя симмистора. Контролировать перегрузку можно опять-таки с помощью второго датчика давления, настроенного на больший предел.
Или еще одного модуля контроля температуры, собранного по той же схеме, но настроенного на перегрев. Только в данном случае микросхемой К554СА3А можно управлять транзистором и промежуточным реле или вторым оптроном, который разомкнет цепь питания оптопары А3.
Детали устройства регулятора температуры своими руками
В роли датчика температуры обычно выступает терморезистор – элемент, электрическое сопротивление которого меняется в зависимости от температуры. Используют и полупроводниковые элементы – транзисторы и диоды, на характеристики которых температура также оказывает влияние: при нагреве увеличивается ток коллектора (у транзисторов), при этом наблюдается смещение рабочей точки и транзистор перестает работать, не реагируя на входной сигнал.
Но у таких сенсоров есть существенный недостаток: их довольно сложно откалибровать, то есть «привязать» к определенным значениям температуры, из-за чего точность самодельного терморегулятора оставляет желать лучшего.
Между тем промышленность давно освоила выпуск недорогих термодатчиков, калибровка которых осуществляется в процессе изготовления.
К таковым относится прибор марки LM335 от компании National Semiconductor, которым мы и рекомендуем воспользоваться. Стоимость этого аналогового термодатчика составляет всего 1 доллар.
«Тройка» на первой позиции цифрового ряда в маркировке означает, что прибор ориентирован на применение в бытовой технике. Модификации LM235 и LM135 предназначены для использования, соответственно, в промышленности и в военной сфере.
Имея в своем составе 16 транзисторов, этот датчик работает как стабилитрон. При этом его напряжение стабилизации зависит от температуры.
Зависимость следующая: на каждый градус по абсолютной шкале (по Кельвину) приходится 0,01 В напряжения, то есть при нуле по Цельсию (273 по Кельвину) напряжение стабилизации на выходе составит 2,73 В. Производитель калибрует датчик по температуре в 25С (298К). Рабочий диапазон лежит в пределах от -40 до +100 градусов Цельсия.
Таким образом, собирая терморегулятор на базе LM335, пользователь избавляется от необходимости подбирать методом проб и ошибок эталонное напряжение, при котором прибор обеспечит требуемую температуру.
Его можно рассчитать, используя несложную формулу:
V = (273 + T) x 0.01,
Где Т – интересующая пользователя температура по шкале Цельсия.
Помимо термодатчика нам понадобится компаратор (подойдет марки LM311 от того же производителя), потенциометр для формирования эталонного напряжения (настройка требуемой температуры), выходное устройство для подключения нагрузки (реле), индикаторы и блок питания.
Цифровой терморегулятор
Для того чтобы создать полноценно функционирующий терморегулятор с точной калибровкой, без цифровых элементов не обойтись. Рассмотрим прибор для контроля температур в небольшом хранилище для овощей.
Основным элементом здесь является микроконтроллер PIC16F628A. Эта микросхема обеспечивает управление разными электронными устройствами. В микроконтроллере PIC16F628A собраны 2 аналоговых компаратора, внутренний генератор, 3 таймера, модули сравнения ССР и обмена передачи данных USART.
При работе терморегулятора значение существующей и заданной температуры подается на MT30361 – трехразрядный индикатор с общим катодом. Для того чтобы задать необходимую температуру, используются кнопки: SB1 – для уменьшения и SB2 – для увеличения. Если проводить настойку с одновременным нажатием кнопки SB3, то можно установить значения гистерезиса. Минимальным значением гистерезиса для этой схемы является 1 градус. Подробный чертеж можно увидеть на плане.
Используется во многих технологических процессах, в том числе и для бытовых отопительных систем. Фактором определяющим действие терморегулятора, является наружная температура, значение которой анализируется и при достижении установленного предела, расход сокращается либо увеличивается.
Терморегуляторы бывают различного исполнения и сегодня в продаже достаточно много промышленных версий, работающих по различному принципу и предназначенных для использования в разных областях. Также доступны и простейшие электронные схемы, собрать которые может любой, при наличии соответствующих познаний в электронике.
Метки: датчик температуры, изготовление датчика
Комментарии 153
Я точно такой же на двухконтурный котёл поставил.Тертий сезон уже пашет.Блок питания от усилителя антенны. А у вас контролёр с датчиком шла?
нет, датчик насколько я помню, покупал отдельно в Чип и Дипе
Но вообще потом все задуманное собрал на DS18B20
А такой вариант: термопара закрепленная на патрубке и простенький мультиметр в режиме измерения температуры
Подскажите, а плата для индикации- это что за она? Самодельная?
нет, не самодельная — друг на алиэкспрессе купил «пучёк за пяточёк» и одну мне подарил:
Сами такую приблуду не думали замутить?
Думал. На датчике ДС1820. Но так вышло что зашел в гости к другу, за рюмочкой чая разговорились, я ему рассказал что хочу сделать, а он достал с полки это устройство, да мне и отдал. Теперь надобность в самостоятельном изготовлении как бы и отпала.А так я вот по этой схеме уже делал раньше и у меня под нее все есть:
Даллас лучше работает по сравнению с термисторами, и в цифре.Правда диапазон маловат.
почему маловат? для применения в авто более чем достаточен.
У далласа в принципе диапазон измерений лучьше.Но верхняя планка критична.Термистор на сколько я помню не надежен.Хотя если потенциал сидит 12 вольт, то работает.А Далласу надо стабильное питание.
Можно подробнее что значит критичней верхняя планка? Больше 120 градусов я нагревал феном датчик, вроде работает после этого.
Верхний диапазон температуры вроде равен 125 градусов у далласа.То бишь -50 и +125.А температура если нужна будет контролирумая выше 125 то Даллас не справится.Вообще точность у него нормальная, но задержка есть 0,5-1 сек.Есть 3 проводное подключение, есть возможность подключать по 2 проводам.Будет задержка и диапазон меньше.
Знаю про эти подключения, сейчас ради прикола попровал нагреть датчик феном, 127.9 удалось максимально на нем увидеть, дальше ноли, когда остывает то приходит в норму)
Советуем изучить Индуктивность: формула
да не, это уже отработанная технология. заморочился только с тем что все отфоткал, сформулировал и выложил сюда )
Я понимаю, что отработанная, просто стоит ли это таких трудов при сравнительно невысокой стоимости датчика? Хотя конечно бывают редкие и дорогие датчики…
да не, дело не в стоимости, а в том чтобы запихнуть китайский датчик в нужный конструктив.вот надо тебе температуру воды например регулировать кипятильником — просто так же датчик в воду не засунешь его надо как то вкрутить, соответственно нужен корпус.
кстааати, а клевая идея…слушай во сколько мжет обойтись такой самый дешевый датчик? еще бы он вот цепь бы размыкал как терморегулятор и тогда цены бы не было…
Я понимаю, что отработанная, просто стоит ли это таких трудов при сравнительно невысокой стоимости датчика? Хотя конечно бывают редкие и дорогие датчики…
Ну, смотри — у меня, к примеру, Бош Моно-Джетроник, по всем таблицам ДТВВ и ДТОЖ должны (при одинаковой температуре воздуха и ОЖ) давать «мозгам» одинаковое сопротивление. При этом ДТВВ вполне адекватен, но замене не подлежит (из-за особенностей конструкции). А ДТОЖ — «глючный», при разности показаний ЭБУ начинает «подгонять», т.к. не может сообразить кому верить (ДТОЖ или ДТВВ)!Покупал 4 (ЧЕТЫРЕ) разных датчика — все разное сопротивление при одинаковой температуре дают!А при вышеописанной технологии есть возможность подобрать копеечный термистор практически под любое значение сопротивление при заданной температуре! Да, что там, можно заменить ОБА термистора (подобрав нужное сопротивление) и на ДТОЖ и на ДТВВ ! А это поможет решить сразу несколько проблем с «глюками» электронной системы питания! Тем более цена китайских термисторов, расходников и проч. не идёт ни в какое сравнение с «фирменными» датчиками (которые невозможно иногда заменить, или они стоят как крыло от самолёта) !Я понятно объясняю? )))
Терморегулятор для вентилятора
Такая система была проверена не однократно, как вариант – простой и доступный. Устройство из себя представляет терморегулятор для вентилятора, который с успехом можно использовать для автомобиля. Устройство состоит всего из 3-х компонентов – силовой транзистор, термистор на 10 килоОм и подстроечный резистор.
Транзистор нужен мощный, поскольку он является силовой частью регулятора и при подключении мощных вентиляторов через него будет протекать большой ток. Термистор работает в качестве датчика температуры. Подстроечный резистор на 10 кОм желательно взять многооборотный, для более точной настройки устройства.

Чувствительность к температуре, т.е температуру срабатывания устройство регулируют вращением переменного резистора, устанавливают на нужную температуру. Термистор, по сути переменной резистор, сопротивление которого напрямую зависит от температуры, чем больше температура, тем меньше сопротивление термистора, следовательно, при больших температурах кулер будет вращаться все быстрее. Термистор как термодатчик укрепляется на блок двигателя или же на радиатор.

Система идеально подходит для старых отечественных автомобилей, где вентилятор вращается независимо от температуры воды в двигателе. Полевой транзистор можно заменить на более мощный, к примеру IRZF44, IRFZ40, IRFZ46, IRFZ48, IRL3705, IRF3205 и другие – последний довольно мощный, рассеиваемая мощность на этом транзисторе составляет 200 ватт. В любом случае, транзистор нужно будет укрепить на теплоотвод, его просто можно укрепить к кузову автомобиля – через изолирующие пластинки и шайбы (обязательно), при маломощных нагрузках до 50 теплоотвод не потребуется.

Медленно вращая переменный резистор добиваемся нужной степени температурного срабатывания системы. Как известно, термисторы бывают двух основных видов – с положительным и отрицательным температурным коэффициентом. В случае первого при повышении температуры сопротивление возрастает, а с отрицательным коэффициентом – уменьшается. В моем опыте был использован термистор с положительным коэффициентом температуры, поскольку второй разновидности под рукой в тот момент не оказалось.

Когда термистор нагревается до определенного уровня, то его сопротивление резко возрастает и прекращается подача тока на затвор силового ключа, в следствии чего, полевой ключ закрывается, при прекращении нагрева сопротивление термистора уменьшается (в моем случае 220-230 Ом, при комнатной температуре порядка 19гр) и опять возобновляется подача тока на затвор ключа, последний открывается, подавая напряжение на вентилятор.

На базе такой простейшей схемы можно построить довольно чувствительные датчики температуры, которые можно будет использовать в быту, для реализации самых разных идей, при использовании более точных переменных резисторов (многооборотный резистор) можно добиться срабатывания и отключения того или иного устройства от температуры человеческого тела.

Подключив вместо вентилятора электромагнитное реле на нужное напряжение и ток, мы можем управлять довольно мощными сетевыми нагрузками. Один из примеров – автоматическое включение обогревателя, когда температура в комнате ниже нормы и его выключение, когда на комнате уже жара. Аналогичное устройство можно построить и на биполярных транзисторах, с применением германиевых диодов вместо термодатчиков, но об этом поговорим в другой раз
Спасибо за внимание
Виды
В простейшем варианте (реле холодильника) применяют механический переключатель. Для более точной регулировки (обороты двигателя) используют не только микроэлектронику, но и специализированное программное обеспечение.
Терморегулятор на трех элементах
Чтобы сделать простой терморегулятор своими руками схема для блока питания персонального компьютера подходит лучше других вариантов.
Регулятор вентилятора для компьютерного БП
Термистором измеряют температуру в контрольной точке. Потенциометром устанавливают оптимальное значение для включения вентилятора. Изменять обороты данная схема не способна. Подключает индуктивную нагрузку MOSFET транзистор. Допустимо применение аналога с подходящими силовыми характеристиками.
Терморегуляторы для котлов отопления
Регулятор температуры своими руками можно сделать в рамках проекта модернизации старого котла. Не имеет значения вид топлива, хотя проще обеспечить хороший результат с применением газового оборудования.
Схема термостата с индикацией показаний на LCD экране
Цифровой терморегулятор
В этом примере разработчики создавали устройство поддержания температурного режима в хранилище фруктов (овощей). Для анализа поступающих данных выбрана микросхема со следующими блоками:
- таймеры;
- генератор;
- два компаратора;
- модули обмена, сравнения и передачи данных.
При соответствующем положении переключателей светодиодная матрица показывает актуальное значение температуры или контрольный уровень. Кнопками в пошаговом режиме устанавливают нужный порог срабатывания.
Схема с регулировкой гистерезиса
Терморегулятор своими руками схема
Про конструкцию термостата можно сказать, что она не особа сложна, именно по этой причине большинство радиолюбителей начинают свое обучение именно с этого прибора, а так же именно на нем оттачивают свои навыки и мастерство. Схем прибора можно найти очень большое количество, но самой распространенной является схема с применением, так называемого компаратора.

Данный элемент имеет несколько входов и выходов:
- Один вход отвечает подачу эталонного напряжения, которое отвечает необходимой температуре;
- Второй получает напряжения от датчика температуры.
Сам компаратор принимает все поступающие показания и сравнивает их. В случае если будет генерировать сигнал на выходе, то он включит реле, которое подаст ток на обогревательный или холодильный аппарат.
Виды
Паяльник своими руками
В простейшем варианте (реле холодильника) применяют механический переключатель. Для более точной регулировки (обороты двигателя) используют не только микроэлектронику, но и специализированное программное обеспечение.
Терморегулятор на трех элементах
Чтобы сделать простой терморегулятор своими руками схема для блока питания персонального компьютера подходит лучше других вариантов.

Регулятор вентилятора для компьютерного БП
Термистором измеряют температуру в контрольной точке. Потенциометром устанавливают оптимальное значение для включения вентилятора. Изменять обороты данная схема не способна. Подключает индуктивную нагрузку MOSFET транзистор. Допустимо применение аналога с подходящими силовыми характеристиками.
Терморегуляторы для котлов отопления
Регулятор температуры своими руками можно сделать в рамках проекта модернизации старого котла. Не имеет значения вид топлива, хотя проще обеспечить хороший результат с применением газового оборудования.

Схема термостата с индикацией показаний на LCD экране
Цифровой терморегулятор
В этом примере разработчики создавали устройство поддержания температурного режима в хранилище фруктов (овощей). Для анализа поступающих данных выбрана микросхема со следующими блоками:
- таймеры;
- генератор;
- два компаратора;
- модули обмена, сравнения и передачи данных.
При соответствующем положении переключателей светодиодная матрица показывает актуальное значение температуры или контрольный уровень. Кнопками в пошаговом режиме устанавливают нужный порог срабатывания.

Схема с регулировкой гистерезиса
2 Виды терморегуляторов
В автономных системах используются различные типы терморегуляторов, которые отличаются своей конструкцией и принципом работы. Распространение получили три вида устройств:
- механические;
- электронные;
- полуавтоматические.
Простейшие механические терморегуляторы отличаются надежной конструкцией, позволяя выполнять ручную настройку количества подаваемого внутрь батареи теплоносителя. К преимуществам этого типа приборов можно отнести их простоту, доступную стоимость, четкость и легкость настройки. Они полностью энергонезависимы, поэтому для работы таких устройств не требуется дополнительное подключение к электричеству или использование различных небольших батареек. К недостаткам механических терморегуляторов принято относить отсутствие разметки, поэтому настройку агрегата выполняют исключительно опытным путем.
Электронные термостаты отличаются сложной конструкцией, включают программируемый микропроцессор, который анализирует данные от многочисленных датчиков, посылая сигналы исполнительным устройствам на открытие или закрытие радиаторов, что позволяет оперативно изменять температуру в помещении.
Электронные терморегуляторы в системах отопления принято разделять на два типа:
- 1. Закрытые модели не способны автоматически определять температуру, поэтому требуется их ручная настройка. После завершения регулировки устройство будет в автономном режиме поддерживать микроклимат в помещении.
- 2. Открытые автоматические регуляторы температуры в системах отопления отличаются расширенной логикой. Имеется возможность тонкой настройки термостата, в том числе установка таймера, порога срабатывания устройства на минимальную и максимальную температуру.
Полуавтоматические модели сочетают преимущества электронных и механических терморегуляторов. Они имеют доступную стоимость, поэтому идеально подходят для применения в бытовых целях. Наличие у полуэлектрического регулятора небольшого цифрового дисплея позволяет существенно упростить их настройку и последующее использование.
Настройка терморегулятора
Как уже говорилось, терморегулятор на базе датчика LM335 в настройке не нуждается. Достаточно знать напряжение, подаваемое потенциометром на прямой вход компаратора.
Измерить его можно при помощи вольтметра. Необходимое значение напряжения определяется по приведенной выше формуле.
Если нужно, к примеру, чтобы прибор срабатывал при температуре в 20 градусов, оно должно составлять 2,93 В.
Если в качестве термодатчика применяется какой-либо иной элемент, эталонное напряжение придется проверять опытным путем. Для этого необходимо воспользоваться цифровым термометром, например, ТМ-902С. Для точности настройки датчики термометра и терморегулятора можно соединить посредством изоленты, после чего их помещают в среду с различной температурой.

Терморегулятор из подручных материалов
Ручку потенциометра нужно плавно вращать, пока терморегулятор не сработает. В этот момент следует посмотреть на шкалу цифрового термометра и отображаемую на ней температуру нанести на шкалу терморегулятора. Можно определить крайние точки, например, для температуры в 8 и 40 градусов, а промежуточные значения отметить, разделив диапазон на равные части.
Если цифрового термометра под рукой не оказалось, крайние точки можно определять по воде с плавающим в ней льдом (0 градусов) или по кипящей воде (100 градусов).
Терморегуляторы для электрических котлов отопления: как выбрать прибор
В местах, где газоснабжение недоступно, для отопления помещений используют электрические котлы. Среди преимуществ такого оборудования выделяют отсутствие необходимости в устройстве дымохода, простоту установки, экологичность, бесшумную работу, высокую производительность и оснащение блоком управления для функционирования в автоматическом режиме.
Достаточно установить и настроить терморегулятор для котла отопления и он будет поддерживать температуру автоматически

К минусам электроотопления относят один, но довольно существенный недостаток — значительное потребление электроэнергии. Это приводит к высокой стоимости электрических систем отопления. Установка терморегулятора для электрокотла отопления позволит сократить энергозатраты в пределах от 20 до 30% и настроить индивидуальный режим обогрева каждому помещению.
Как и для других типов отопительного оборудования, возможно использовать для электрических котлов комнатный термостат электронного или механического исполнения. Тип устройства подбирается в зависимости от того, какие опции необходимы в вашем конкретном случае. Механические модели просты и недороги, однако могут работать неточно. Электронные программаторы точны, многофункциональны и позволяют работать оборудованию в экономном режиме без вмешательства владельца.
Конструкция настенного термостата для электрического котла отопления
Перед тем как купить терморегулятор для электрокотла, необходимо определиться с используемым температурным режимом и учесть площадь отапливаемого помещения. Рекомендуется чтобы приобретаемый терморегулятор и электрокотел были выпущены одним производителем. Популярности пользуются модели, произведенные компаниями Baxi, Ariston, Salus Controls ltd, BOSH и другие.

↑ 1. Техническое задание
Поскольку заказчик не мог внятно сказать, что ему нужно, пришлось придумывать его самому. Диапазон регулировки.
Комфортную температуру воды я определил, когда влез под душ со спиртовым термометром. Диапазон, с некоторым запасом оказался +30…40 градусов.
Мощность нагревателя.
Мощность ТЭНа я выбрал 1 кВт из следующих соображений: обычная электроарматура (контакты, провода и т. п.) рассчитана на 6 А. Надо учитывать ограничение потребления мощности на даче. Затем, надо учесть, что воду надо не кипятить, не превращать её в пар, на что уходит львиная доля мощности, а просто подогреть. Выбор, например, нагревателя мощностью от 2 кВт привёл бы к тому, что монтаж надо было бы делать толстыми жесткими проводами, расчитаными на ток от 10 А. Кроме того, потребовался бы теплоотвод большего размера, а мне хотелось сделать малогабаритное устройство.
Электробезопасность.
Хорошее заземление сделать не так просто. И единственной надежной защитой при пользовании душем может быть только полное отключение нагревателя от электросети. Исходя из этого, выбиралась конструкция – перед приёмом душа устройство надо выдернуть из розетки. Дополнительная степень защиты – сетевой выключатель с размыканием обоих проводов. Кроме того, должна быть полная гальваническая развязка датчика температуры и платы управления от сети. Понятно, что гарантировать изоляцию ТЭНа мы не можем, тем не менее, надо принять все меры по уменьшению возможности поражения током даже при грубых нарушениях техники безопасности пользователем. Здесь надо включать УЗО, но это выходит за пределы нашей темы.






























